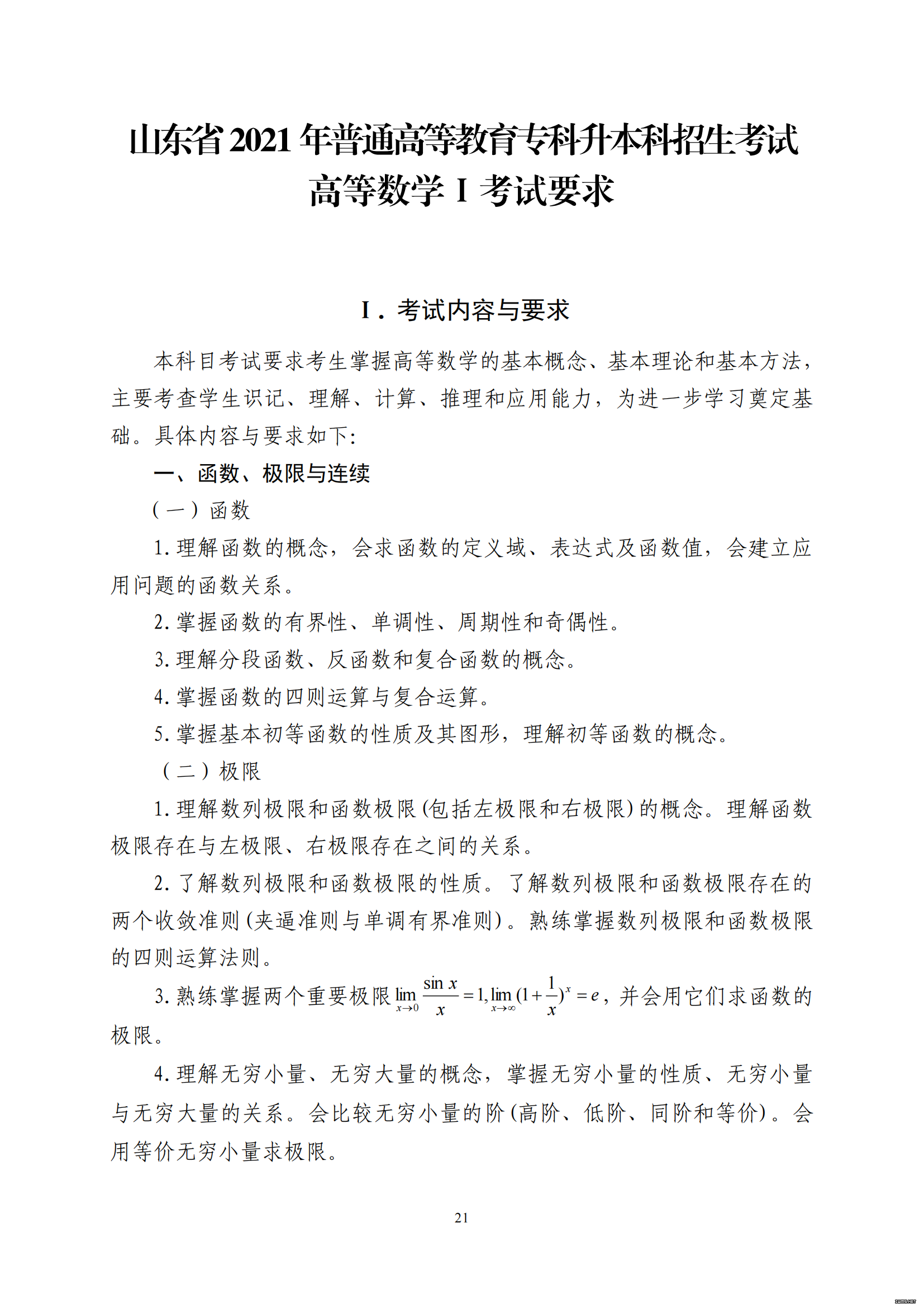
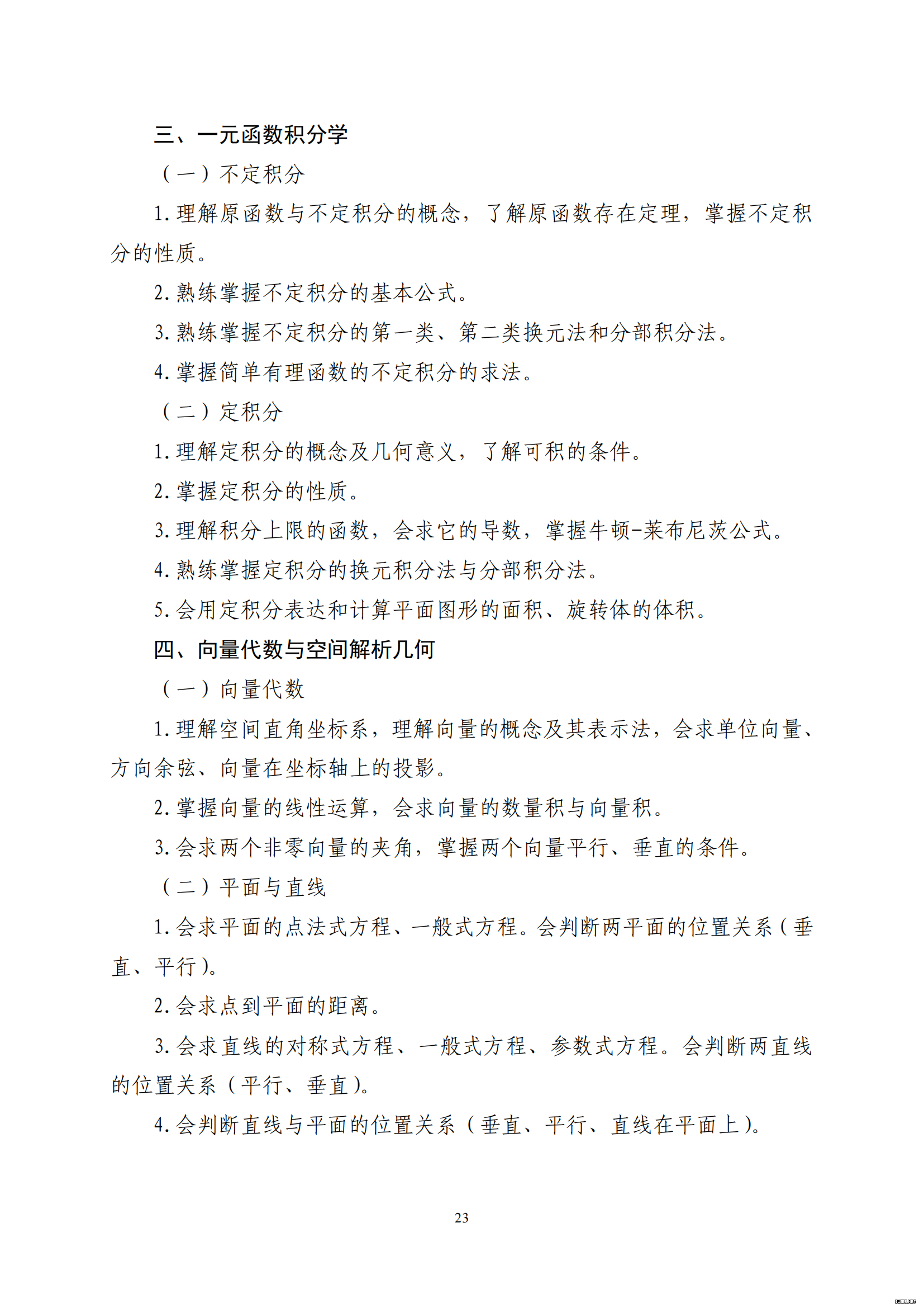
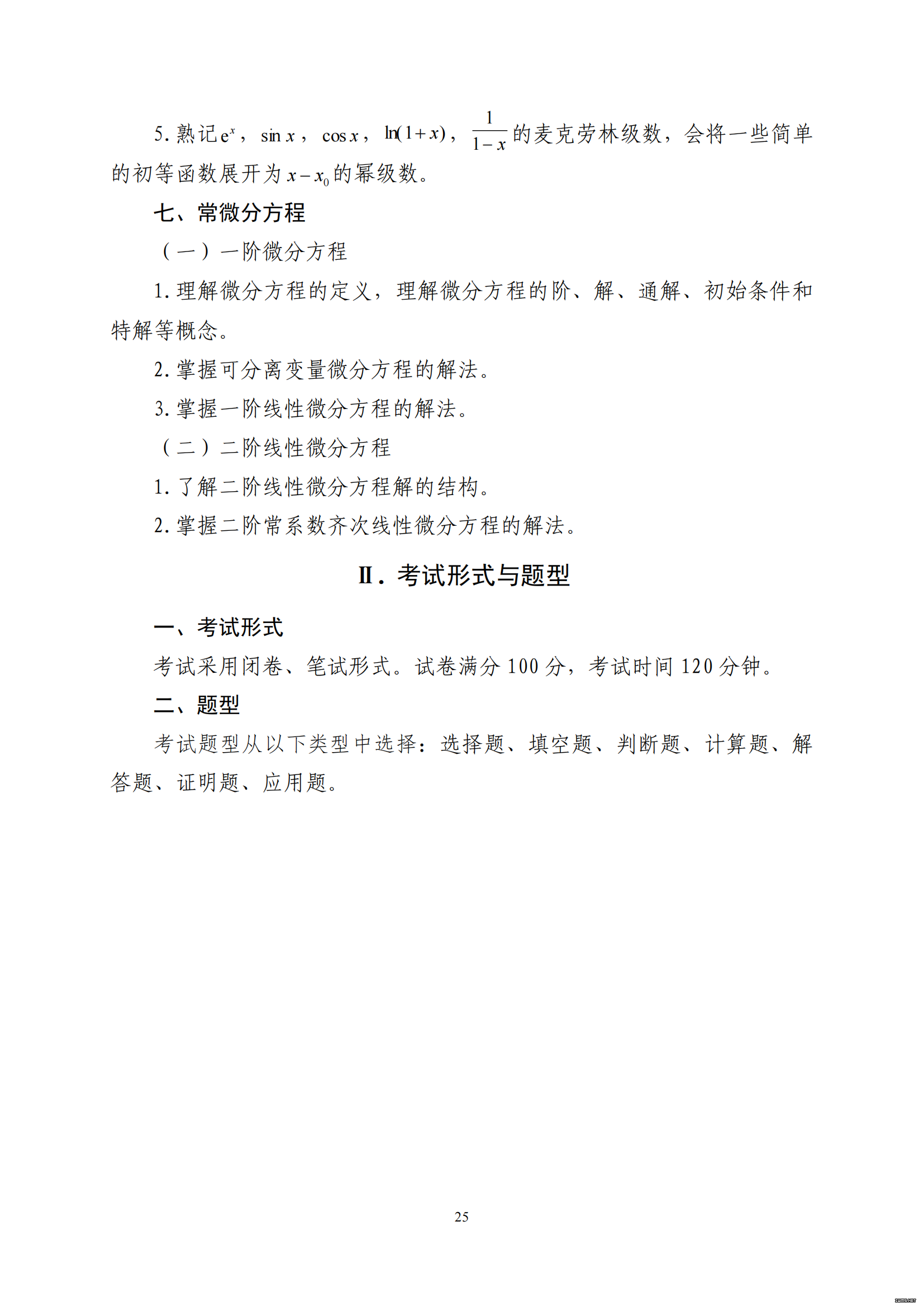
山东省2021 年普通高等教育专科升本科招生考试 高等数学Ⅰ考试大纲
欢迎加入“山东专升本网”指导老师微信![]() (扫码添加好友,领取《 |
欢迎关注“山东专升本网”微信公众平台![]() (山东专升本资讯,一手掌握!) |
《山东专升本考试网》免责声明:
(一)由于考试政策等各方面情况的不断调整与变化,本网站所提供的考试信息仅供参考,请以省考试院及院校官方发布公布的正式信息为准。
(二)本站文章内容信息来源出处标注为其他平台的稿件均为转载稿,免费转载出于非商业性学习目的,版权归原作者所有。如您对内容、版权等问题存在异议请与本站联系,我们会及时进行处理解决,联系邮箱:812379481@qq.com。
推荐阅读:
- 2023年山东省普通高等教育专科升本科招生考 08-28
- 2023年山东省普通高等教育专科升本科招生考 08-28
- 2023年山东省普通高等教育专科升本科招生 08-28
- 2023年山东统招专升本考试公共基础课考试大 12-03
- 山东省2022年普通高等教育专科升本科招生考 12-02
- 山东省2021 年普通高等教育专科升本科招生 11-25
- 山东省2021 年普通高等教育专科升本科招生 11-25
- 山东省2021 年普通高等教育专科升本科招生 11-25
- 山东省2021 年普通高等教育专科升本科招生 11-25
- 山东省2021 年普通高等教育专科升本科招生 11-25











